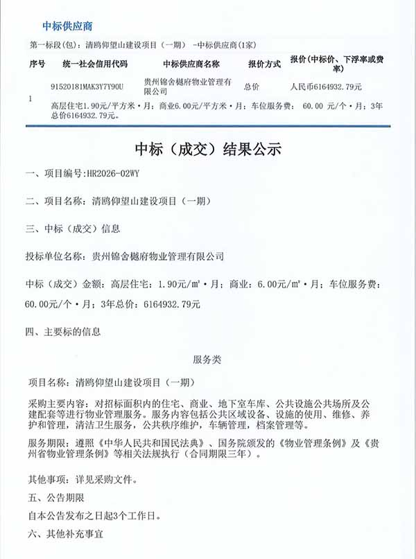
近日,贵阳清鸥仰望山建设项目(一期)前期物业服务招标结果公示,贵州锦舍樾府物业管理有限公司中标,三年服务合约总价为人民币616.49万元。

据了解,该项目位于贵州省贵阳市清镇市青龙山街道办事处凉水井村,总用地面积约2.64万平方米。此次招标的物业服务总建筑面积约8.82万平方米,涵盖高层住宅、商业、地下停车场及配套公建。其中,高层住宅建筑面积约6.30万平方米,共计595户;地下停车场面积约2.15万平方米,提供车位655个。
根据中标结果,物业费标准确定为:高层住宅每月每平方米1.90元,商业部分每月每平方米6.00元,车位服务费为每个每月60.00元。服务范围包括住宅、商业、车库及公共区域的设施维护、保洁、秩序维护、车辆与档案管理等综合物业服务,服务合同期限为三年。
本次招标采购人为贵州信安府置业有限公司,由贵州恒嵘建设咨询有限公司代理。招标过程对投标人的企业信用、经营资质等提出了明确要求,且不接受联合体投标。项目于2026年3月启动公开招标报名,并于4月8日完成开标。


