近日,据媒体报道,《关于规划建设保障性住房的指导意见》(国发【2023】14号文)已传达到各城市人民政府、各部委直属机构,被多地官员称为“新房改方案”。
面对这一轮即将到来的“新房改”,对楼市究竟有何影响?中指研究院研究副总监徐跃进撰文,从短期和长期两个维度作出分析讨论。
短期影响:规划建设保障房将有效拉动新开工与开发投资,但恐对刚需商品房市场形成分流影响,保障房供给应以筹集为主、新建为辅
回顾过去,相关数据显示,1994年至2007年,我国共建设廉租住房、经济适用住房等保障性住房1000多万套。自2008年大规模实施保障性安居工程以来,到2018年底,全国城镇保障性安居工程合计开工约7000万套,其中公租房(含廉租住房)1612万套、经济适用住房573万套、限价商品住房282万套、棚改安置住房4522万套。据此估算,若不考虑棚改安置住房,2008-2018年我国保障性住房合计开工约2500万套,年均开工规模约为220万套,其中配租型保障房约140万套,配售型保障房(经济适用住房+限价商品住房)约80万套。

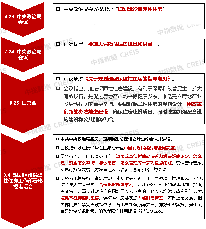
(2023年以来中央关于保障房规划建设的相关政策)
保障房建设有利于保障和改善民生,有利于扩大投资,但当下我国房地产总体供过于求,多数城市存在较大库存压力,刚需入市缓慢,如果大量新建保障房将对商品房,尤其是刚需市场进一步形成分流,一方面或将导致城市中大量刚需未售项目去化难度加大,另一方面,现有客户手中的中小户型出售困难也会造成住房置换链条受阻,这些都会对商品住房市场销售造成冲击。
建议配售型保障房以筹集为主、新建为辅。“14号文”提出“商品住房库存大的城市,可改建或收购存量商品住房用作保障性住房,盘活闲置土地和房屋,避免重复建设造成浪费。”通过收购市场存量房屋来改建保障房,一方面可以加快保障房供应的节奏,另一方面也可以有效地去化市场库存,减轻房企资金压力,促进商品房市场加快恢复。

(《关于规划建设保障性住房的指导意见》的要点)
长期影响:商品住房回归商品属性,专注满足改善性住房需求,房企的产品逻辑将会调整
如果本次配售型保障房政策能够贯彻落实并长期发展,未来对商品住房市场的限制性政策预计将减少,市场和保障的关系将会逐渐理顺,商品住房能够逐渐回归商品属性。长期来看,刚性住房需求可以由保障房满足,工薪收入群体可以放开手脚为美好生活奋斗;同时,房企无需再受到面积、价格等限制,也可以放开手脚打造高端改善性产品,专注满足改善性住房需求。
总体而言,保障房的大规模建设与供应,对房地产行业、市场、企业都将产生重大影响。本次《关于规划建设保障性住房的指导意见》的出台,或预示着“新房改”即将到来,未来我国住房供应体系将发生显著变化,保障房的地位明显提升,“市场+保障”双轨制将逐渐形成。配售型保障房是在我国房地产市场供求关系已经发生重大变化的背景下提出的,我国住房保障并非简单复制“新加坡模式”,而是正在积极探索“中国模式”。


