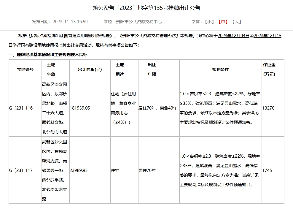
11月13日,贵阳市公共资源交易平台发布筑公资告〔2023〕地字第135号挂牌出让公告,贵阳高新区出让两宗住宅用地,出让面积共计205929㎡,需缴纳保证金共15015万元。

公告显示,编号为G〔23〕116出让地块位于新区沙文园区内,东邻沙果北路、南邻二十六大道、西邻科文路、北邻动力大道,出让面积为181939.05㎡,土地规划用途为住宅(居住用地,兼容商业商务用地(≤4%)),.0<容积率≤2.3,建筑密度≤22%,绿地率≥35%,建筑限高:满足显山露水,高低错落的要求。土地出让年限为居住70年,商业40年,保证金为13270万元。

编号为G〔23〕117出让地块位于高新区沙文园区内,东邻麦架河支流、南邻果园一路、西邻罗果路、北邻麦架河支流,出让面积为23989.95㎡,土地规划用途为住宅,1.0<容积率≤2.3,建筑密度≤22%,绿地率≥35%,建筑限高:满足显山露水,高低错落的要求。土地出让年限为居住70年,保证金为1745万元。
地块均按净地方式挂牌出让,采取填单报价方式对起始价进行增价竞价,不设保留价。若在挂牌期限截止时,有两个或两个以上的竞买人参与竞买,将采取电子竞价方式进行现场竞价。


