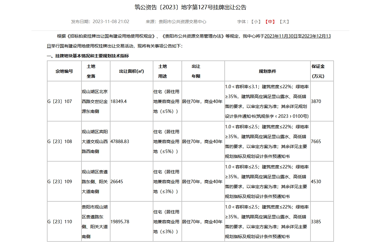
11月8日,贵阳市公共资源交易平台发布筑公资告〔2023〕地字第127号挂牌出让公告,贵阳观山湖区出让四宗商住地块,出让面积共计112779.01㎡,需缴纳保证金共19450万元。

公告显示,编号为G〔23〕107出让地块位于观山湖区北京西路交世纪金源东南侧,出让面积为18349.4㎡,土地规划用途为住宅(居住用地兼容商业用地(≤5%)),1.0<容积率≤3.1;建筑密度≤22%;绿地率≥35%,建筑限高应满足显山露水、高低错落的要求,以审定方案为准。土地出让年限为居住70年,商业40年,保证金为3870万元。

编号为G〔23〕108出让地块位于观山湖区宾阳大道交观山西路西南侧,出让面积为47888.83㎡,土地规划用途为住宅(居住用地兼容商业用地(≤5%)),1.0<容积率≤2.5;建筑密度≤22%;绿地率≥35%,建筑限高应满足显山露水、高低错落的要求,以审定方案为准。土地出让年限为居住70年,商业40年,保证金为7665万元。

编号为G〔23〕109出让地块位于观山湖区贵遵路东侧、阳关大道南侧,出让面积为26645㎡,土地规划用途为住宅(居住用地兼容商业用地(≤3%)),1.0<容积率≤2.5;建筑密度≤22%;绿地率≥35%,建筑限高应满足显山露水、高低错落的要求,以审定方案为准。土地出让年限为居住70年,商业40年,保证金为4530万元。

编号为G〔23〕110出让地块位于贵阳市观山湖区贵遵路东侧、阳关大道南侧,出让面积为19895.78㎡,土地规划用途为住宅(居住用地兼容商业用地(≤3%)),1.0<容积率≤2.5;建筑密度≤22%;绿地率≥35%,建筑限高应满足显山露水、高低错落的要求,以审定方案为准。土地出让年限为居住70年,商业40年,保证金为3385万元。

地块均按净地方式挂牌出让,采取填单报价方式对起始价进行增价竞价,不设保留价。若在挂牌期限截止时,有两个或两个以上的竞买人参与竞买,将采取电子竞价方式进行现场竞价。


