10月20日,贵阳市住房和城乡建设局发布交付备案公告,中海映山湖城市综合体项目C组团C-1#、C-2#、C-3#、CS(1-1#、2#)通过交付备案审核。

(贵阳市住房和城乡建设局截图)
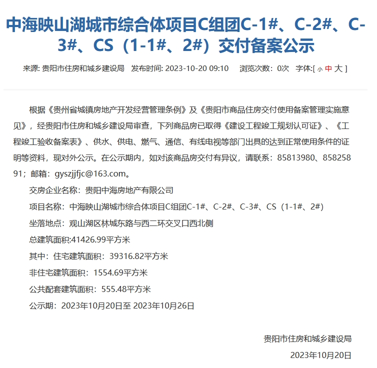
公示显示,中海映山湖项目位于观山湖区林城东路与西二环交叉口西北侧,总建筑面积41426.99平方米,其中,住宅建筑面积39316.82平方米,非住宅建筑面积1554.69平方米,公共配套建筑面积555.48平方米,公示期为2023年10月20日至 2023年10月26日。
据了解,中海映山湖项目位于观山湖区林城东路与西二环交叉口西北侧,定位城市品质轻奢住宅,属于低密社区,是中海地产进入贵阳的首个项目。
该项目入市三周年,周边配套已醇熟。商业方面,有悦然时光,新晋城市网红新地标,大型生态峡谷公园,一站式吃喝玩乐购。CC PARK,近6万平度假生活体验场域,沉浸式“威尼斯”水上集市,潮玩圈内的网红天地。
此外,还有项目自建商业配套中海新天地,其约7万平旗舰商业综合体,汇聚商务中心、社区广场、开放式BLOCK滨湖商业街。
近四载深耕,中海不断践行高端改善主题,让城市风貌更甚,让高质量精神得以传承。


