7月5日早间,中指研究院对外发布楼市快评,中指研究院市场研究总监陈文静指出,今年以来全球经济增长乏力,国际环境复杂严峻,我国经济稳步恢复仍面临较大压力。房地产作为国民经济的支柱产业,二季度市场明显降温且调整压力持续加大,成为拖累经济增长的重要因素。上半年,中央多次强调坚持“房住不炒”,因城施策支持刚性和改善性住房需求,做好保交楼、保民生、保稳定工作,各部委积极响应中央要求,“稳支柱”“促需求”“防风险”的各项举措逐步落位。
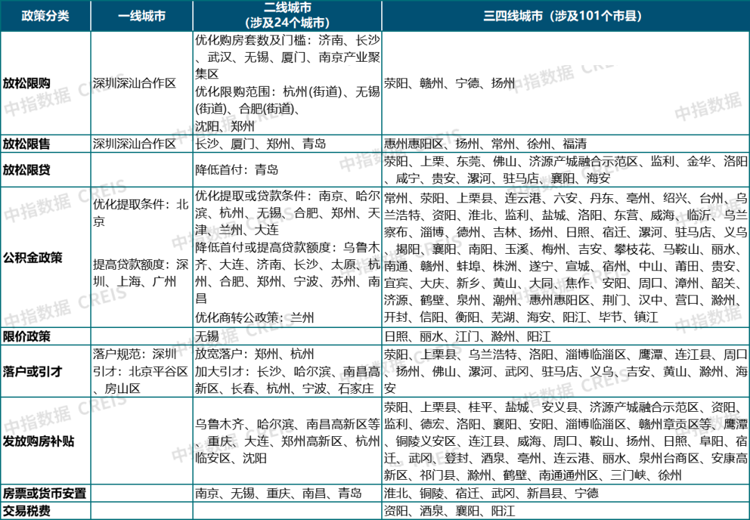
2023年上半年各地政策仍保持宽松趋势,根据中指监测,上半年全国有超百省市(县)出台政策超300条,公积金支持政策仍是重要举措之一、购房补贴政策亦是各地因城施策的主要手段。部分城市涉及优化限购政策、降低首付比例及房贷利率、优化预售资金监管等方面。


整体来看,上半年房地产政策环境仍处于宽松期,一季度中央、监管部门频繁表态并落地具体举措“防风险”“促需求”,各地政策出台频次亦保持稳定。二季度以来,各地政策频次明显减少。

当前多数城市房地产调控政策已基本取消,下半年需要更大力度的托底政策才能遏制住市场下行趋势,随着二季度市场持续转弱,下半年政策加力预期增强,但房地产政策力度和节奏取决于宏观基本面的变化,若下半年经济出现超预期转弱情况,则房地产作为经济“稳定器”,托底政策或将加快落地。短期来看,预计需求端政策仍将聚力降低购房门槛和购房成本,核心一二线城市政策有望适度纠偏,“一区一策”、结合生育政策等或是重要方向,如信贷端优化“认房又认贷”、降低首付比例、降低房贷利率等,针对改善性住房需求的信贷政策有望加力。

此外,优化限购范围、降低交易税费等也存在较大空间,“房票”安置或成为更多城市支持房地产市场发展的举措之一。企业端政策仍将侧重缓解房地产企业的资金压力、防控风险上,对房企的金融支持措施有望继续落地。另外,“保交楼”资金和配套举措也有望进一步跟进,稳定市场预期。


