2月26日,据中指研究院梳理房企退地案例,一方面,部分房企通过退地缓解债务、现金流紧张的压力;另一方面,改善土储结构,实现置换闲置土地、盘活存量土地。

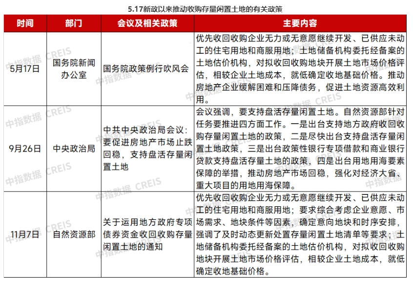
2024年11月7日,自然资源部发布收购存量闲置土地的相关通知指出,积极运用地方政府专项债券资金,加大收回收购存量闲置土地力度。明确了收地范围,除企业无力或无意愿继续开发、已供应未动工的住宅用地和商服用地外的其他用途的土地,进入司法或破产拍卖、变卖程序的土地,因低效用地再开发或基础设施建设等需要收回的土地,以及已动工地块中规划可分割暂未建设的部分,也可以纳入收回收购范围。
在“收地项目”方面,要求综合考虑企业意愿、市场需求、地块条件等因素,确定意向地块和时序安排,强调了及时动态更新处置存量闲置土地清单等要求。关于“收地价格”方面,自然资源部要求土地储备机构委托经备案的土地估价机构,对拟收回收购地块开展土地市场价格评估,相较企业土地成本,就低确定收地基础价格。


