2月19日,据克而瑞物管官微消息,2025年1月,我国房地产政策总体延续宽松导向。
其中,中央层面,国家发展改革委、央行、金融监管总局等部门多次强调,要有效防范化解重点领域风险,加快推动城市房地产融资协调机制扩围增效,推动房地产市场止跌回稳,构建房地产发展新模式等。
中共中央、国务院发文提出,落实新建住宅小区与配套养老服务设施同步规划、同步建设、同步验收、同步交付要求,强化社区养老依托作用。

地方层面,受房地产市场持续回暖及春节假期影响,本月地方出台房地产调控政策27条,均为宽松性政策,环比近乎腰斩。政策发布主体以弱二线及三、四线城市为主,重点聚焦加大住房公积金支持力度、发放购房补贴、落实住房交易税收优惠政策、实施房票安置、鼓励发展高品质住房等。
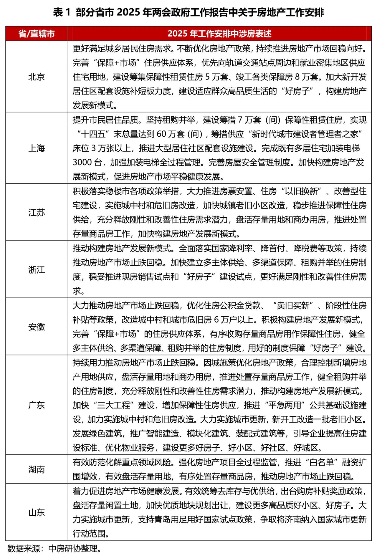
此外,本月地方两会密集召开,推动房地产市场止跌回稳、构建房地产发展新模式、建设“好房子”等在各地政府工作报告高频出现。


