8月16日,中指研究院发布2024年7月中央及地方层面涉及房地产企业融资政策。

中央层面,7月21日,“二十届三中全会”《决定》指出,改革房地产开发融资方式和商品房预售制度。7月30日,中共中央政治局召开会议,坚持消化存量和优化增量相结合,积极支持收购存量商品房用作保障性住房。
本次《决定》强调“改革房地产开发融资方式和商品房预售制度”,或意味着未来预售制改革进程将加快,取消预售制或是大势所趋。房地产开发融资方式与商品房预售制度高度关联,商品房预售制度下,房企开发建设所需资金一部分来自于银行开发贷等金融支持,一部分来自于预售款。预售制度下开发企业使用开发贷等融资时间较短,预售开盘后即可逐步偿还贷款,银行资金回流速度相对较快。
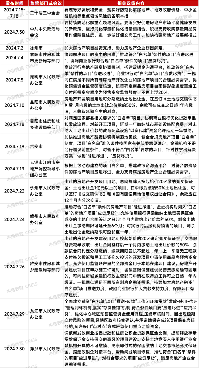
地方层面,监管机构出台政策推动融资协调机制进一步落地,优化预售资金管理,支持房企分期缴纳土地出让金。徐州市、襄阳市、昆明市、益阳市、贵阳市、吉安市、江阴市、永州市、赣州市、雅安市、九江市、萍乡等城市进一步推动融资协调机制落地,优化预售资金监管,支持见索即付式的保函缴纳土地交易市场竞买保证金,适当拉长土地出让金付款时限,合理调整城市基础设施配套费缴纳节点,帮助企业缓解资金压力。


