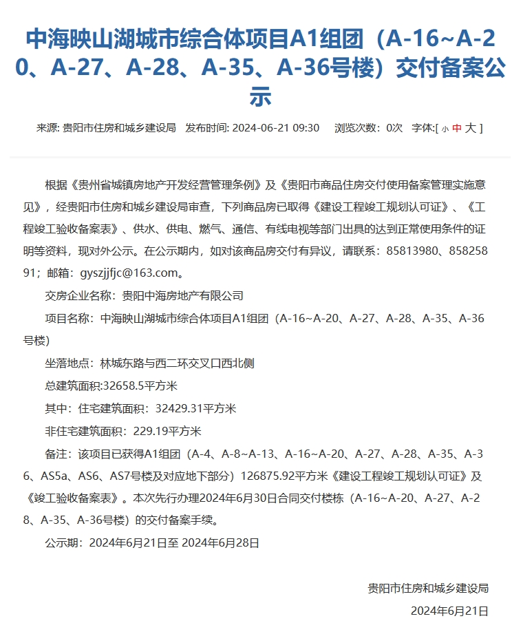
6月21日,贵阳市住房和城乡建设局发布交付备案公告,中海映山湖城市综合体项目(中海新天地)A1组团A-16~A-20、A-27、A-28、A-35、A-36号楼已通过交付备案审核,即将交付使用。
据悉,该项目已获得A1组团A-4、A-8~A-13、A-16~A-20、A-27、A-28、A-35、A-36、AS5a、AS6、AS7号楼及对应地下部分126875.92平方米《建设工程竣工规划认可证》及《竣工验收备案表》。本次先行办理2024年6月30日合同交付楼栋A-16~A-20、A-27、A-28、A-35、A-36号楼的交付备案手续。

据了解,中海映山湖城市综合体位于林城东路与西二环交叉口西北侧,总建筑面积32658.5平方米,其中,住宅建筑面积32429.31平方米,非住宅建筑面积229.19平方米。
据介绍,中海新天地地处生态观山湖的金融城,前有观山湖公园,后有精致小众的市政公园及1.6万亩鲜氧长坡岭森林公园,有着丰厚的自然资源底蕴。
因此,中海·新天地充分发挥生态资源优势,紧跟“公园+商业”的新潮商业打造模式,打造“城市+自然景观+街区商业”的组合。其潮趣BLCOK街区打破传统商业空间结构,以“全龄潮玩街区”的理念,打造满足新一代年轻消费群体验、社交、娱乐诸多方面需求的多维消费空间。


